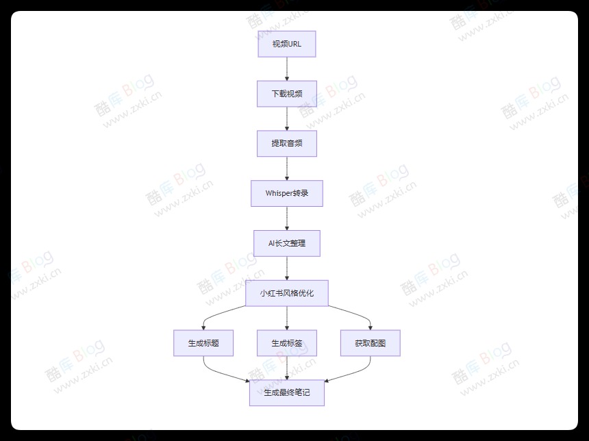
视频转小红书笔记,自动优化内容配图「XHS Note Generator」适合社交媒体运营批量生成优质小红书笔记、对于知识管理者可以自动整理视频笔记和学习要点。

功能介绍
- 原始笔记:完整的视频转录文本、保留所有细节内容
- 整理版笔记:AI 优化后的结构化内容、重点内容突出、段落优化
- 小红书版本:优化的爆款标题、600-800 字精华内容、2-3张相关配图、优化的标签系统、互动引导设计
视频转小红书笔记,自动优化内容配图「XHS Note Generator」适合社交媒体运营批量生成优质小红书笔记、对于知识管理者可以自动整理视频笔记和学习要点。

2024年12月23日 20:24,若内容或图片失效,请在下方
留言或联系
酷库博客站长。
目录
请登录后发表评论
注册
停留在世界边缘,与之惜别